Hello everyone,
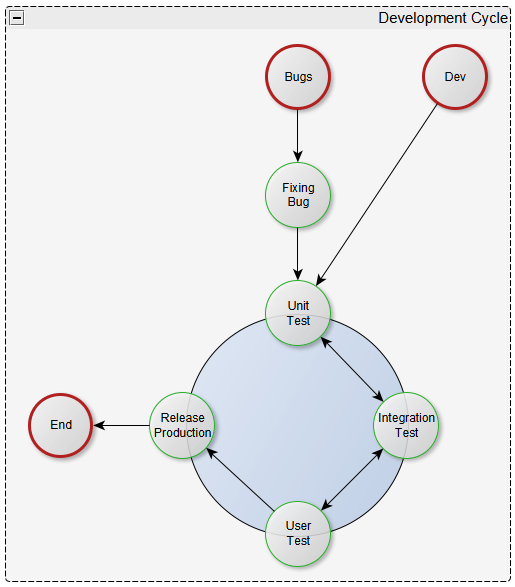
In this article, I will talk about testing in SAP Process Orchestration. By SAP System Landscape we will have three environments (Development, Quality, and Production) systems. To make sure that new development and adjustments work correctly, we need to perform testing phases as recommended.


There are many testing tools for SAP integration on the market that you can There are many testing tools for SAP integration on the market that you can find out on the internet. In this topic, I won’t be talking about tools, I only focus on methodologies how to test integration object faster and more effective to reduce technical issues and timing.
1. Unit Test
What is unit test ?
Once we developed the interface object on SAP PO, we need to perform the unit test phase. The unit test looks like does validation manually to check the technical specification and data content validation.

What do you do in unit test ?
Structure mapping: In your integration landscape, there are may have many system invoked. Each third party system require different data structure and data format.

Data format mapping: Each partner system may require different data format, we need to validate each output payload to align with partner system

Data logic conversion: To convert message to receivers, there are may require some mapping logic, condition routing could be applied. We need to check each field after applied condition after mapping.

Connection validation: Depend on each integration object, we will use different data transfer protocols. Performing connection test, we can identify issues with network infrastructure, firewall etc.

2. System Integration Test (SIT)
What are targets of System Integration Test ?
- Synch business data between system to system with no technical issue.
- Testing business scenario End to End.

Technically, interface objects developed and passed the unit test, not only on the SAP side, we need to perform testing with the external system.
System Integration Test scenarios need to build on business blueprint documents.
System Integration Test can do with external systems at the same time or one by one.
System Integration Test is not a specific integration object test like a unit test. We need to perform the business blueprint process fully.
As you see the simple “Sales Order” creation scenario below, SAP will send material and sales price to POS system, Cashier play orders on POS terminal and send back to SAP as Sales Order. This is a general concept only, detailed Sales Order data send back to SAP with a multi-data condition, so we need to finger out how many types of sales orders, discounts are applied, payment method, etc.

System Integration Test scenarios should be prepared by business process owner and SAP functional consultant.
Testing result Recoding and Comparation
During system integration test we also capture testing results once messages send / receiving success on SAP and External system.

SAP PO format requirement. On the SAP side, we can not control the generation process of an external system, we only can validate the raw message and business document created on SAP once messages are sent to SAP successfully.

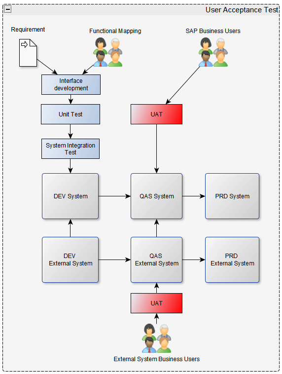
3. User Acceptance Test (UAT)
User Acceptance Test (UAT) is the most important testing phase. In this phase, the business user of both sender and receiver do scenario testing as daily basic tasks they do.
Almost all technical defects and business process lack happened in the UAT phase. There are some common reasons as below:
1. Integration developer with no business process view.
2. Testing scripts did not convert business scenarios.
During UAT, data transfer from sender to receiver system automatically.

Thank you and hope helpful for you
Cuong Dang