Hi Fellows,
Today I will share with you about Integration Approaches and Performances. That’s is now a new topic with you guys when design Integration Landscape with third parties system.
We all know that integration design depended on the system’s technology, enhancement capabilities, project timeline, costing, and adaption of systems in Landscape.
In this topic, I will not mention things the dependences mentioned above. I will share my opinions about how to design Integration Landscape flexibility, scalable, off-line ability, and independence.
In the limitation of knowledge, please note that this article is “My opinions“, please share your opinion in the comment below topic.
[1] – Messages Exchange Models
Talking about Integration, we will think about documents/objects transfer from System A to System B and Versa. Yes, that’s right data will exchange from system to system with the different data stores (Database) and different system technology.
Data Exchange, in reality, we can see in daily life. Customer play order on the E-Commerce website, data will send to Store / Warehouse. The storekeeper will pick and package goods and put them in a temporary location, delivery man receives delivery orders and deliver them to the customer. The customer received goods and confirm Orders/Payments… Basically objects exchange between seller and customer is goods.
All sales activities captured in Systems, E-Commerce system can be in-house application, Order Management System(OMS) can be in-house or from Software Vendor, Delivery Management System(DMS) can from In-house or from Vendor.
To present business process objects exchange between System to System we can simply name is “Messages“
[1.1] – Synchronous Messages

When you look at a very simple conversation of two ladies. Left Lady says “Hi” and waiting for the right Lady to respond to her message. The right Lady responded back “Hi, How are you ?“.
In the example above we can think that similar to Synchronous messages. The left Lady start sends/exchange message to right Lady and always waiting for right Lady response. The whole conversation we can assume is “Session“.
The conversation between ladies happened at the same time block, we can call it as”Real-time“
For Synchronous system to system messages exchanges similar to a conversation between two Ladies. System A sends Messages to System B and always waiting for a response from System B to finish the session.
Synchronous messages exchange in Integration:
- Web-service
- Database Direct
[1.2] – Asynchronous Messages
:max_bytes(150000):strip_icc()/busiest-day-for-u-s--postal-service--2818439-5c2d30214cedfd00016336eb.jpg)
Mailman goes to houses and sends newspapers to the mailbox as scheduled, he does not care about the house owner received or not, he moves to the next house and puts to house’s mailbox.
The messages here are newspapers, each time he put newspapers into the mailbox he was completed the “session“. Each hour, he can send many newspapers to houses.
In some scenarios valuable goods, mailmen need sign-off from the receiver.
Mailman send Mails and house’s receives Mails in a different time block, we can call it as “Off-Line“
Very simple concepts right ?. In Systems data exchange also the same concept for Asynchronous messages. System A can send out messages to many receiving systems without any response expectation.
In the integration design, files can be exchanged between System A to System B as much as possible and no matter when and how System B receives files.
Asynchronous messages exchange in Integration:
- File transfer
- Send Email
[2] – What’s Integration Approaches ?
There isn’t an approach for integration design, it’s based on:
- How many messages will be exchanged between Systems to Systems?
- What are the limitations of systems involve in Integration Landscape?
- How good connectivity qualities of your network?
- Does System A wait for System B messages to processing the next actions immediately?
- Do you need real-time data?
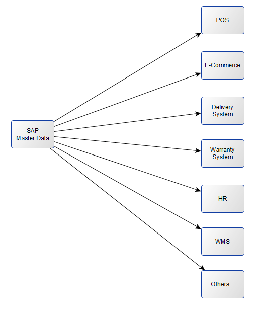
[3] – Advising for SAP Retail Integration
[3.1] – Master Data

Normally, SAP ERP will managed all master data:
- Plant Master
- Vendor Master
- Customer Master
- Material Master
- Promotion Definition
- Selling Price
- Assortment.
- …
Almost master data objects defined structure to exchange to None-SAP systems as “SAP IDOC” , values of objects populated in to IDOC structure.
New/Changing data recorded in SAP ERP system at “Change Pointer” data store.
Why should not use Webservices to Exchange Master Data (Synchronous Integration) ?
- Many legacy / third parties systems will receive master data from SAP ERP with different data requirements. Development or Consume Webservices API will decentralize.
- Master data in Retail is huge and can be changed regularly. Performances of SAP ERP will dependent on receiving systems.
- Leak information SAP ERP public all object’s data as Webservices provider, otherwise we has to develop individual API for each receiving system.
- Master data changed in SAP ERP and third systems won’t know which object was changed exactly. In some scenarios, 3rd system have to get all data as schedule and filter out changed objects, it will cause unwanted data transfer between SAP and the None-SAP system.
- Bottleneck during message exchange.
Why should use files to Exchange Master Data (Asynchronous Integration) ?
- SAP build-in IDOC for master data, we can re-use data structures.
- Each partner system can have different data requirements, We can re-use original messages with filter/mapping to adapt specific requirements.
- Huge master data can send to the None-SAP system without any performance any dependences.
- SAP trigged changing objects and only send from “Change Pointer” containers, that’s reduces redundancies data.
- Flexibility to control field mapping with 3rd system.
- Reduce development tasks.
- Messages splitting helps data consistent.
End of Part 1
Cuong Dang
One comment